NEWS / 新闻中心
行业标准:老年人照料设施建筑设计标准(JGJ 450-2018 全文及局部修订)

标准名称:老年人照料设施建筑设计标准(JGJ 450-2018)

发布部门:中华人民共和国住房和城乡建设部

实施日期:2018年10月01日

其中,第4.2.4、5.1.2、5.6.4、5.6.6、6.5.3、7.2.5条为强制性条文,必须严格执行

国家标准《养老设施建筑设计规范》(GB 50867—2013)和《老年人居住建筑设计规范》(GB 50340—2016)同时废止。

图片

图片

1 总   则

1.0.1 为适应我国老年人照料设施建设发展的需要,提高老年人照料设施建筑设计质量,符合安全、健康、卫生、适用、经济、环保等基本要求,制定本标准。

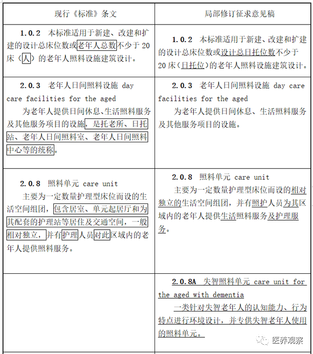
1.0.2 本标准适用于新建、改建和扩建的设计总床位数或老年人总数不少于20床(人)的老年人照料设施建筑设计。

1.0.3 老年人照料设施建筑设计应符合老年人生理、心理特点,保护老年人隐私和尊严,保证老年人基本生活质量;适应运营模式,保证照料服务有效开展。

1.0.4 老年人照料设施建筑设计除应符合本标准外,尚应符合国家现行有关标准的规定。

2 术   语

2.0.1 老年人照料设施

为老年人提供集中照料服务的设施,是老年人全日照料设施和老年人日间照料设施的统称,属于公共建筑。

2.0.2 老年人全日照料设施

为老年人提供住宿、生活照料服务及其他服务项目的设施,是养老院、老人院、福利院、敬老院、老年养护院等的统称。

2.0.3 老年人日间照料设施

为老年人提供日间休息、生活照料服务及其他服务项目的设施,是托老所、日托站、老年人日间照料室、老年人日间照料中心等的统称。

2.0.4 老年人用房

指老年人照料设施中供老年人使用的主要用房,包括生活用房、文娱与健身用房、康复与医疗用房。

2.0.5 生活用房

指为满足老年人居住、就餐等基本生活需求以及为其提供生活照料服务而设置的用房。

2.0.6 文娱与健身用房

指为满足老年人文娱、健身活动需求而设置的用房。

2.0.7 康复与医疗用房

指为老年人提供康复服务及医疗服务而设置的用房。

2.0.8 照料单元

主要为一定数量护理型床位而设的生活空间组团,包含居室、单元起居厅和为其配套的护理站等居住及交通空间,一般相对独立,并有护理人员对此区域内的老年人提供照料服务。

2.0.9 生活单元

主要为一定数量非护理型床位而设的生活空间组团,包含居室、卫生间、盥洗、洗浴、厨房等基本空间,一般成套布置,供老年人开展相对自主、独立的生活。

2.0.10 单元起居厅

供照料单元内的老年人开展日常起居活动的空间。

2.0.11 通行净宽

走廊、楼梯两侧墙面或固定障碍物之间的水平净距离。当设置扶手时,按扶手中心线计算。

2.0.12 开启净宽

门扇开启后,门框内缘与开启门扇内侧边缘之间的水平净距离。

2.0.13 轮椅回转空间

为方便乘轮椅者旋转以改变方向而设置的空间。

2.0.14 紧急送医通道

可通至救护车停靠的建筑出入口或室外场地的连续、无阻碍的路径。

3 基本规定

3.0.1 老年人照料设施应适应所在地区的自然条件与社会、经济发展现状,符合养老服务体系建设规划和城乡规划的要求,充分利用现有公共服务资源和基础设施,因地制宜地进行设计。

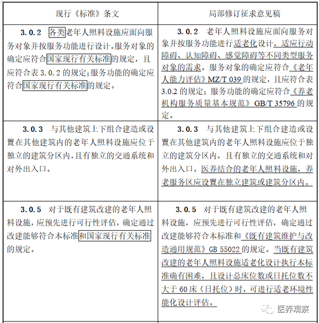
3.0.2 各类老年人照料设施应面向服务对象并按服务功能进行设计。服务对象的确定应符合国家现行有关标准的规定,且应符合表3.0.2的规定;服务功能的确定应符合国家现行有关标准的规定。

表3.0.2 老年人照料设施的基本类型及服务对象

图片

注:▲为应选择。

3.0.3 与其他建筑上下组合建造或设置在其他建筑内的老年人照料设施应位于独立的建筑分区内,且有独立的交通系统和对外出入口。

3.0.4 老年人照料设施的建筑设计应为未来发展和运营调整提供改造的可能性。

3.0.5 既有建筑改建的老年人照料设施,应预先进行可行性评估,确定通过改建能够符合本标准和国家现行有关标准的规定。

3.0.6 老年人照料设施的建筑设计应能体现对当地生活习惯、民族习惯和宗教信仰的尊重。

4 基地与总平面

4.1 基地选址

4.1.1 老年人照料设施建筑基地应选择在工程地质条件稳定、不受洪涝灾害威胁、日照充足、通风良好的地段。

4.1.2 老年人照料设施建筑基地应选择在交通方便、基础设施完善、公共服务设施使用方便的地段。

4.1.3 老年人照料设施建筑基地应远离污染源、噪声源及易燃、易爆、危险品生产、储运的区域。

4.2 总平面布局与道路交通

4.2.1 老年人照料设施建筑总平面应根据老年人照料设施的不同类型进行合理布局,功能分区、动静分区应明确。

4.2.2 老年人照料设施建筑基地及建筑物的主要出入口不宜开向城市主干道。货物、垃圾、殡葬等运输宜设置单独的通道和出入口。

4.2.3 总平面交通组织应便捷流畅,满足消防、疏散、运输要求的同时应避免车辆对人员通行的影响。

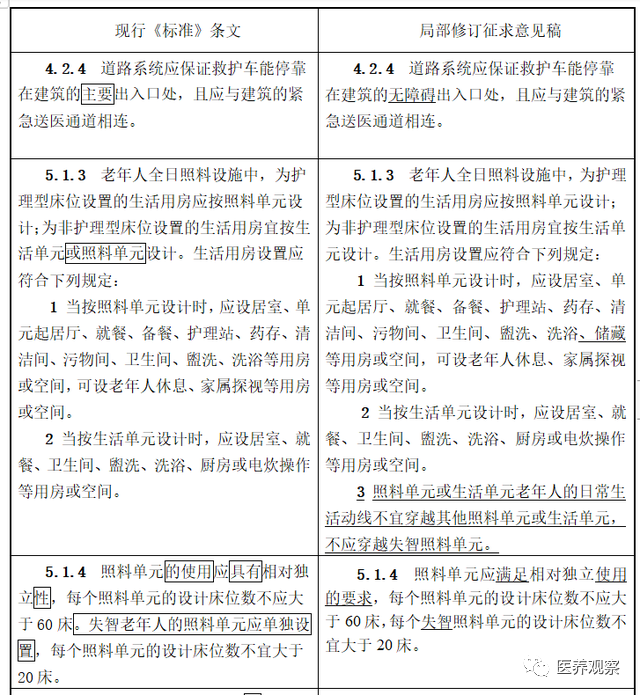
4.2.4 道路系统应保证救护车辆能停靠在建筑的主要出入口处,且应与建筑的紧急送医通道相连。

4.2.5 总平面内应设置机动车和非机动车停车场。在机动车停车场距建筑物主要出入口最近的位置上应设置无障碍停车位或无障碍停车下客点,并与无障碍人行道相连。无障碍停车位或无障碍停车下客点应有明显的标志。

4.3 场地设计

4.3.1 老年人全日照料设施应为老年人设室外活动场地;老年人日间照料设施宜为老年人设室外活动场地。老年人使用的室外活动场地应符合下列规定:

  • 应有满足老年人室外休闲、健身、娱乐等活动的设施和场地条件。

  • 位置应避免与车辆交通空间交叉,且应保证能获得日照,宜选择在向阳、避风处。

  • 地面应平整防滑、排水畅通,当有坡度时,坡度不应大于5%。

4.3.2 老年人集中的室外活动场地应与满足老年人使用的公用卫生间邻近设置。

4.4 绿化景观

4.4.1 总平面布置应进行场地景观环境和园林绿化设计。绿化植物应适应当地气候,且不应对老年人安全和健康造成危害。

4.4.2 总平面内设置观赏水景水池时,应有安全提示与安全防护措施。

5 建筑设计

5.1 用房设置

5.1.1 老年人照料设施建筑应设置老年人用房和管理服务用房,其中老年人用房包括生活用房、文娱与健身用房、康复与医疗用房。各类老年人照料设施建筑的基本用房设置应满足照料服务和运营模式的要求。

5.1.2 老年人照料设施的老年人居室和老年人休息室不应设置在地下室、半地下室。

5.1.3 老年人全日照料设施中,为护理型床位设置的生活用房应按照料单元设计;为非护理型床位设置的生活用房宜按生活单元或照料单元设计。生活用房设置应符合下列规定:

  • 当按照料单元设计时,应设居室、单元起居厅、就餐、备餐、护理站、药存、清洁间、污物间、卫生间、盥洗、洗浴等用房或空间,可设老年人休息、家属探视等用房或空间。

  • 当按生活单元设计时,应设居室、就餐、卫生间、盥洗、洗浴、厨房或电炊操作等用房或空间。

5.1.4 照料单元的使用应具有相对独立性,每个照料单元的设计床位数不应大于60床。失智老年人的照料单元应单独设置,每个照料单元的设计床位数不宜大于20床。

5.1.5 老年人全日照料设施的文娱与健身用房设置应满足老年人的相应活动需求,可设阅览、网络、棋牌、书画、教室、健身、多功能活动等用房或空间。

5.1.6 老年人全日照料设施的康复与医疗用房设置应符合下列规定:

  • 当提供康复服务时,应设相应的康复用房或空间。

  • 应设医务室,可根据所提供的医疗服务设其他医疗用房或空间。

5.1.7 老年人全日照料设施的管理服务用房设置应符合下列规定:

  • 应设值班、入住登记、办公、接待、会议、档案存放等办公管理用房或空间。

  • 应设厨房、洗衣房、储藏等后勤服务用房或空间。

  • 应设员工休息室、卫生间等用房或空间,宜设员工浴室、食堂等用房或空间。

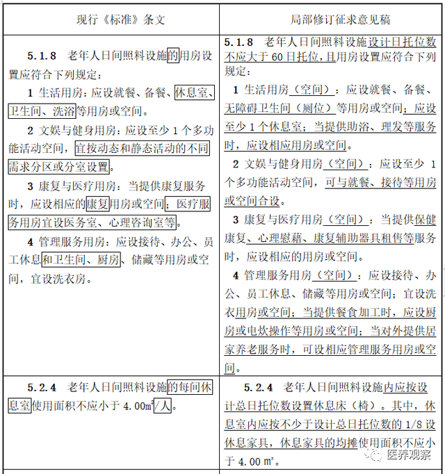
5.1.8 老年人日间照料设施的用房设置应符合下列规定:

  • 生活用房:应设就餐、备餐、休息室、卫生间、洗浴等用房或空间。

  • 文娱与健身用房:应设至少1个多功能活动空间,宜按动态和静态活动的不同需求分区或分室设置。

  • 康复与医疗用房:当提供康复服务时,应设相应的康复用房或空间;医疗服务用房宜设医务室、心理咨询室等。

  • 管理服务用房:应设接待、办公、员工休息和卫生间、厨房、储藏等用房或空间,宜设洗衣房。

5 建筑设计

5.1 用房设置

5.1.1 老年人照料设施建筑应设置老年人用房和管理服务用房,其中老年人用房包括生活用房、文娱与健身用房、康复与医疗用房。各类老年人照料设施建筑的基本用房设置应满足照料服务和运营模式的要求。

5.1.2 老年人照料设施的老年人居室和老年人休息室不应设置在地下室、半地下室。

5.1.3 老年人全日照料设施中,为护理型床位设置的生活用房应按照料单元设计;为非护理型床位设置的生活用房宜按生活单元或照料单元设计。生活用房设置应符合下列规定:

  • 当按照料单元设计时,应设居室、单元起居厅、就餐、备餐、护理站、药存、清洁间、污物间、卫生间、盥洗、洗浴等用房或空间,可设老年人休息、家属探视等用房或空间。

  • 当按生活单元设计时,应设居室、就餐、卫生间、盥洗、洗浴、厨房或电炊操作等用房或空间。

5.1.4 照料单元的使用应具有相对独立性,每个照料单元的设计床位数不应大于60床。失智老年人的照料单元应单独设置,每个照料单元的设计床位数不宜大于20床。

5.1.5 老年人全日照料设施的文娱与健身用房设置应满足老年人的相应活动需求,可设阅览、网络、棋牌、书画、教室、健身、多功能活动等用房或空间。

5.1.6 老年人全日照料设施的康复与医疗用房设置应符合下列规定:

  • 当提供康复服务时,应设相应的康复用房或空间。

  • 应设医务室,可根据所提供的医疗服务设其他医疗用房或空间。

5.1.7 老年人全日照料设施的管理服务用房设置应符合下列规定:

  • 应设值班、入住登记、办公、接待、会议、档案存放等办公管理用房或空间。

  • 应设厨房、洗衣房、储藏等后勤服务用房或空间。

  • 应设员工休息室、卫生间等用房或空间,宜设员工浴室、食堂等用房或空间。

5.1.8 老年人日间照料设施的用房设置应符合下列规定:

  • 生活用房:应设就餐、备餐、休息室、卫生间、洗浴等用房或空间。

  • 文娱与健身用房:应设至少1个多功能活动空间,宜按动态和静态活动的不同需求分区或分室设置。

  • 康复与医疗用房:当提供康复服务时,应设相应的康复用房或空间;医疗服务用房宜设医务室、心理咨询室等。

  • 管理服务用房:应设接待、办公、员工休息和卫生间、厨房、储藏等用房或空间,宜设洗衣房。

5.2 生活用房

5.2.1 居室应具有天然采光和自然通风条件,日照标准不应低于冬至日日照时数2h。当居室日照标准低于冬至日日照时数2h时,老年人居住空间日照标准应按下列规定之一确定:

  • 同一照料单元内的单元起居厅日照标准不应低于冬至日日照时数2h。

  • 同一生活单元内至少1个居住空间日照标准不应低于冬至日日照时数2h。

5.2.2 每间居室应按不小于6.00m2/床确定使用面积。

5.2.3 居室设计应符合下列规定:

  • 单人间居室使用面积不应小于00m2,双人间居室使用面积不应小于16.00m2。

  • 护理型床位的多人间居室,床位数不应大于6床;非护理型床位的多人间居室,床位数不应大于4床。床与床之间应有为保护个人隐私进行空间分隔的措施。

  • 居室的净高不宜低于40m;当利用坡屋顶空间作为居室时,最低处距地面净高不应低于2.10m,且低于2.40m高度部分面积不应大于室内使用面积的1/3。

  • 居室内应留有轮椅回转空间,主要通道的净宽不应小于05m,床边留有护理、急救操作空间,相邻床位的长边间距不应小于0.80m。

  • 居室门窗应采取安全防护措施及方便老年人辨识的措施。

5.2.4 老年人日间照料设施的每间休息室使用面积不应小于4.00m2/人。

5.2.5 照料单元的单元起居厅应符合下列规定:

  • 应按不小于00m2/床确定使用面积。

  • 平面及空间形式应适应老年人日常起居活动,并满足多功能使用的要求。

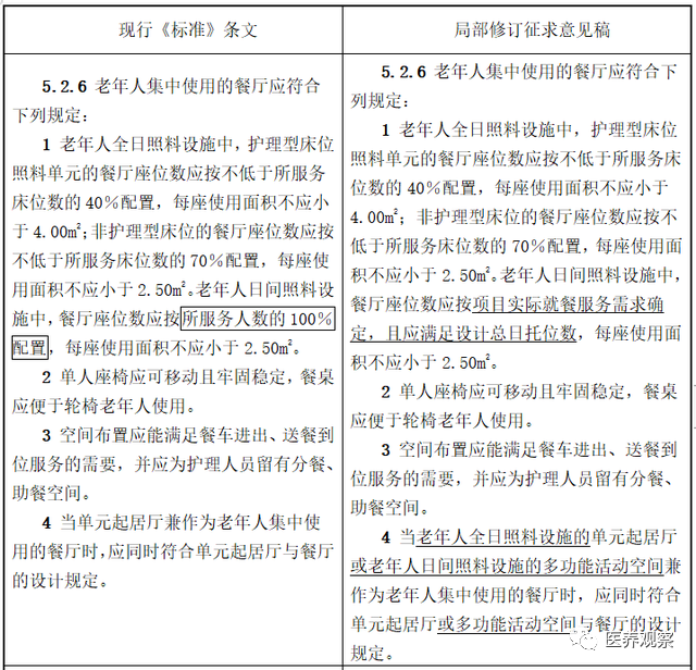
5.2.6 老年人集中使用的餐厅应符合下列规定:

  • 老年人全日照料设施中,护理型床位照料单元的餐厅座位数应按不低于所服务床位数的40%配置,每座使用面积不应小于00m2;非护理型床位的餐厅座位数应按不低于所服务床位数的70%配置,每座使用面积不应小于2.50m2。老年人日间照料设施中,餐厅座位数应按所服务人数的100%配置,每座使用面积不应小于2.50m2。

  • 单人座椅应可移动且牢固稳定,餐桌应便于轮椅老年人使用。

  • 空间布置应能满足餐车进出、送餐到位服务的需要,并应为护理人员留有分餐、助餐空间。

  • 当单元起居厅兼作为老年人集中使用的餐厅时,应同时符合单元起居厅与餐厅的设计规定。

5.2.7 护理型床位的居室应相邻设居室卫生间,居室及居室卫生间应设满足老年人盥洗、便溺需求的设施,可设洗浴等设施;非护理型床位的居室宜相邻设居室卫生间。居室卫生间应符合下列规定:

  • 当设盥洗、便溺、洗浴等设施时,应留有助洁、助厕、助浴等操作空间。

  • 应有良好的通风换气措施。

  • 与相邻房间室内地坪不宜有高差;当有不可避免的高差时,不应大于15mm,且应以斜坡过渡。

5.2.8 照料单元应设公用卫生间,且应符合下列规定:

  • 应与单元起居厅或老年人集中使用的餐厅邻近设置。

  • 坐便器数量应按所服务的老年人床位数测算(设居室卫生间的居室,其床位可不计在内),每6床~8床设1个坐便器。

  • 每个公用卫生间内至少应设1个供轮椅老年人使用的无障碍厕位,或设无障碍卫生间。

  • 应设1个~2个盥洗盆或盥洗槽龙头。

5.2.9 当居室或居室卫生间未设盥洗设施时,应集中设置盥洗室,并应符合下列规定:

  • 盥洗盆或盥洗槽龙头数量应按所服务的老年人床位数测算,每6床~8床设1个盥洗盆或盥洗槽龙头。

  • 盥洗室与最远居室的距离不应大于00m。

5.2.10 当居室卫生间未设洗浴设施时,应集中设置浴室,并应符合下列规定:

  • 浴位数量应按所服务的老年人床位数测算,每8床~12床设1个浴位。其中轮椅老年人的专用浴位不应少于总浴位数的30%,且不应少于1个。

  • 浴室内应配备助浴设施,并应留有助浴空间。

  • 浴室应附设无障碍厕位、无障碍盥洗盆或盥洗槽,并应附设更衣空间。

5.2.11 照料单元内的护理站位置应明显易找且适当居中,并宜利于服务人员的视线通达至单元起居厅、走廊等老年人公共活动场所。

5.2.12 污物间的位置应邻近污物运输通道,内部应设清洗污物的水池及消毒设施。

5.3 文娱与健身用房

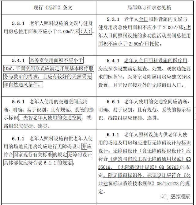
5.3.1 老年人照料设施的文娱与健身用房总使用面积不应小于2.00m2/床(人)。

5.3.2 文娱与健身用房的位置应避免对老年人居室、休息室产生干扰。

5.3.3 大型文娱与健身用房宜设置在建筑首层,地面应平整,且应邻近设置公用卫生间及储藏间。

5.3.4 严寒、寒冷、多风沙、多雾霾地区的老年人照料设施宜设置阳光厅,湿热、多雨地区的老年人照料设施宜设置风雨廊。

5.4 康复与医疗用房

5.4.1 医务室使用面积不应小于10m2,平面空间形式应满足开展基本医疗服务与救治的需求,且应有较好的天然采光和自然通风条件。

5.4.2 当设置康复用房时,除应符合国家现行有关标准的规定外,还应符合下列规定:

  • 室内地面应平整,表面材料应具有防护性,房间平面布局应适应不同康复设施的使用要求。

  • 宜附设盥洗盆或盥洗槽。

5.4.3 当设置临床、预防保健、医技等医疗服务用房时,应符合国家现行有关标准的规定。

5.5 管理服务用房

5.5.1 直接为老年人服务的入住登记、接待等窗口部门,其用房位置应明显易找并设置醒目标识。

5.5.2 办公管理用房应为电子办公设备的安装、使用及维护预留条件。

5.5.3 厨房应满足卫生防疫等要求,且应避免厨房工作时对老年人用房的干扰。

5.5.4 洗衣房平面布置应洁污分区,并应满足洗衣、消毒、叠衣、存放等需求;墙面、地面应易于清洁、不渗漏;宜附设晾晒场地。

5.6 交通空间

5.6.1 老年人使用的交通空间应清晰、明确、易于识别,且有规范、系统的提示标识;失智老年人使用的交通空间,线路组织应便捷、连贯。

5.6.2 老年人使用的出入口和门厅应符合下列规定:

  • 宜采用平坡出入口,平坡出入口的地面坡度不应大于1/20,有条件时不宜大于1/30。

  • 出入口严禁采用旋转门。

  • 出入口的地面、台阶、踏步、坡道等均应采用防滑材料铺装,应有防止积水的措施,严寒、寒冷地区宜采取防结冰措施。

  • 出入口附近应设助行器和轮椅停放区。

5.6.3 老年人使用的走廊,通行净宽不应小于1.80m,确有困难时不应小于1.40m;当走廊的通行净宽大于1.40m且小于1.80m时,走廊中应设通行净宽不小于1.80m的轮椅错车空间,错车空间的间距不宜大于15.00m。

5.6.4 二层及以上楼层、地下室、半地下室设置老年人用房时应设电梯,电梯应为无障碍电梯,且至少1台能容纳担架。

5.6.5 电梯应作为楼层间供老年人使用的主要垂直交通工具,且应符合下列规定:

  • 电梯的数量应综合设施类型、层数、每层面积、设计床位数或老年人数、用房功能与规模、电梯主要技术参数等因素确定。为老年人居室使用的电梯,每台电梯服务的设计床位数不应大于120床。

  • 电梯的位置应明显易找,且宜结合老年人用房和建筑出入口位置均衡设置。

5.6.6 老年人使用的楼梯严禁采用弧形楼梯和螺旋楼梯。

5.6.7 老年人使用的楼梯应符合下列规定:

  • 梯段通行净宽不应小于20m,各级踏步应均匀一致,楼梯缓步平台内不应设置踏步。

  • 踏步前缘不应突出,踏面下方不应透空。

  • 应采用防滑材料饰面,所有踏步上的防滑条、警示条等附着物均不应突出踏面。

5.7 建筑细部

5.7.1 老年人照料设施建筑的主要老年人用房采光窗宜符合表5.7.1的窗地面积比规定。

表5.7.1 主要老年人用房的窗地面积比

图片

注:Ac—窗洞口面积;Ad—地面面积。

5.7.2 老年人用房东西向开窗时,宜采取有效的遮阳措施。

5.7.3 老年人使用的门,开启净宽应符合下列规定:

  • 老年人用房的门不应小于80m,有条件时,不宜小于0.90m。

  • 护理型床位居室的门不应小于10m。

  • 建筑主要出入口的门不应小于10m。

  • 含有2个或多个门扇的门,至少应有1个门扇的开启净宽不小于80m。

5.7.4 老年人用房的阳台、上人平台应符合下列规定:

  • 相邻居室的阳台宜相连通。

  • 严寒及寒冷地区、多风沙地区的老年人用房阳台宜封闭,其有效通风换气面积不应小于窗面积的30%。

  • 阳台、上人平台宜设衣物晾晒装置。

  • 开敞式阳台、上人平台的栏杆、栏板应采取防坠落措施,且距地面35m高度范围内不宜留空。

6 专门要求

6.1 无障碍设计

6.1.1 老年人照料设施内供老年人使用的场地及用房均应进行无障碍设计,并应符合国家现行有关标准的规定。无障碍设计具体部位应符合表6.1.1的规定。

表6.1.1 老年人照料设施场地及建筑无障碍设计的具体部位

图片

6.1.2 经过无障碍设计的场地和建筑空间均应满足轮椅进入的要求,通行净宽不应小于0.80m,且应留有轮椅回转空间。

6.1.3 老年人使用的室内外交通空间,当地面有高差时,应设轮椅坡道连接,且坡度不应大于1/12。当轮椅坡道的高度大于0.10m时,应同时设无障碍台阶。

6.1.4 交通空间的主要位置两侧应设连续扶手。

6.1.5 卫生间、盥洗室、浴室,以及其他用房中供老年人使用的盥洗设施,应选用方便无障碍使用的洁具。

6.1.6 无障碍设施的地面防滑等级及防滑安全程度应符合表6.1.6-1和表6.1.6-2的规定。

表6.1.6-1 室外及室内潮湿地面工程防滑性能要求

图片

注:Aw、Bw分别表示潮湿地面防滑安全程度为高级、中高级。

表6.1.6-2 室内干态地面工程防滑性能要求

图片

注:Ad、Bd分别表示干态地面防滑安全程度为高级、中高级。

6.2 室内装修

6.2.1 老年人照料设施的室内装修设计宜与建筑设计结合,实行一体化设计。

6.2.2 室内装修应考虑康复辅助器具的收纳、使用空间,并预留所需建筑设备的条件。

6.2.3 室内装饰材料的选择,应符合国家现行有关标准的规定。室内环境污染浓度限量应符合表6.2.3的规定。

表6.2.3 老年人照料设施室内环境污染物浓度限量

图片

6.2.4 室内部品与家具布置应安全稳固,适合老年人生理特点和使用需求。

6.2.5 室内色彩应有利于营造温馨、宜居的环境氛围,宜以暖色调为主。

6.2.6 标识设置应系统、连续、科学合理,符合老年人认知特点,且应符合相关现行国家标准的规定。

6.3 安全疏散与紧急救助

6.3.1 老年人照料设施的人员疏散应符合现行国家标准《建筑设计防火规范》GB 50016的规定。

6.3.2 每个照料单元的用房均不应跨越防火分区。

6.3.3 向老年人公共活动区域开启的门不应阻碍交通。

6.3.4 老年人用房的厅、廊、房间如设置休息座椅或休息区、布设管道设施、挂放各类物件等形成的突出物应有防刮碰的保护措施。

6.3.5 建筑的主要出入口至机动车道路之间应留有满足安全疏散需求的缓冲空间。

6.3.6 全部老年人用房与救护车辆停靠的建筑物出入口之间的通道,应满足紧急送医需求。紧急送医通道的设置应满足担架抬行和轮椅推行的要求,且应连续、便捷、畅通。

6.3.7 老年人的居室门、居室卫生间门、公用卫生间厕位门、盥洗室门、浴室门等,均应选用内外均可开启的锁具及方便老年人使用的把手,且宜设应急观察装置。

6.4 卫生控制

6.4.1 老年人照料设施的建筑和场地的设计应便于保持清洁、卫生,空间布局应有利于防止传染病传播。老年人全日照料设施设有生活用房的建筑间距应满足卫生间距要求,且不宜小于12m。

6.4.2 建筑及场地内的物品运送应洁污分流,且运送垃圾废物、换洗被服等污物的流线不应穿越食品存放、加工区域及老年人用餐区域。

6.4.3 临时存放医疗废物的用房应设置专门的收集、洗涤、消毒设施,且有医疗废物运送路线的规划。

6.4.4 遗体运出的路径不宜穿越老年人日常活动区域。

6.5 噪声控制与声环境设计

6.5.1 老年人照料设施应位于现行国家标准《声环境质量标准》GB 3096规定的0类、1类或2类声环境功能区。

6.5.2 当供老年人使用的室外活动场地位于2类声环境功能区时,宜采取隔声降噪措施。

6.5.3 老年人照料设施的老年人居室和老年人休息室不应与电梯井道、有噪声振动的设备机房等相邻布置。

6.5.4 老年人用房室内允许噪声级应符合表6.5.4的规定。

表6.5.4 老年人用房室内允许噪声级

图片

6.5.5 房间之间的隔墙或楼板、房间与走廊之间的隔墙的空气声隔声性能,应符合表6.5.5的规定。

表6.5.5 房间之间的隔墙和楼板的空气声隔声标准

图片

图片

注:

  • Ⅰ类房间——居室、休息室;

  • Ⅱ类房间——单元起居厅、老年人集中使用的餐厅、卫生间、文娱与健身用房、康复与医疗用房等;

  • Ⅲ类房间——设备用房、洗衣房、电梯间及井道等。

6.5.6 居室、休息室楼板的计权规范化撞击声压级应小于65dB。

6.5.7 老年人用房空场500Hz~1000Hz的混响时间应符合表6.5.7的规定。

表6.5.7 老年人用房空场500Hz~1000Hz混响时间(倍频程)的平均值

图片

6.5.8 老年人照料设施的声环境设计宜利用自然声创造良好的整体环境,并利用环境声景改善老年人的生活环境。

7 建筑设备

7.1 给水与排水8

7.1.1 老年人照料设施给水系统供水水质应符合现行国家标准的规定。非传统水源可用于室外绿化及道路浇洒,但不应进入建筑内老年人可触及的生活区域。

7.1.2 给水系统应满足给水配件最低工作压力需求,且最低配水点静水压力不宜大于0.45MPa,水压力大于0.35MPa的配水横管应设减压措施。

7.1.3 建筑宜供应热水,并宜采取集中热水供应系统。储水温度不宜低于60℃,热水配水点水温宜为40℃~50℃。热水供应应有控温、稳压装置,宜采用恒温阀或恒温龙头,明装热水管道应设有保温措施。有条件的地区宜优先采用热泵或太阳能等非传统热源制备生活热水,并宜配有辅助加热设施。太阳能热水系统应设防过热设施。

7.1.4 建筑内应设置计量水表。设有集中热水供应系统的老年人照料设施建筑宜设置热水计量水表,且应热水供水、循环回水管道同时设置。

7.1.5 卫生洁具和给水排水配件应选用节水型低噪声产品。给水、热水管道设计流速不宜大于1.00m/s,排水管应选用低噪声管材或采用降噪声措施。

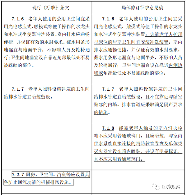
7.1.6 老年人使用的公用卫生间宜采用光电感应式、触摸式等便于操作的水龙头和水冲式坐便器冲洗装置。室内排水应通畅便捷,并保证有效的水封要求。截水用条形地漏宜与地面平齐,不影响人员及轮椅通行;卫生间地漏宜设在靠近角部最低处不易被踩踏的部位。

7.1.7 老年人照料设施的卫生间给水排水管道宜暗装敷设。

7.2 供暖、通风与空气调节

7.2.1 老年人照料设施在严寒和寒冷地区应设集中供暖系统,在夏热冬冷地区应设安全可靠的供暖设施。采用电加热供暖应符合国家现行标准的规定。

7.2.2 设置散热器供暖系统时,应采用供水温度不大于85℃热水作为热媒。有条件时,宜采用热水地面辐射供暖系统,供水温度不应大于60℃。

7.2.3 主要房间供暖室内设计温度不应低于表7.2.3的规定。

表7.2.3 主要房间供暖室内设计温度

图片

7.2.4 无供暖设施的老年人照料设施,应根据当地的气候特点,在老年人浴室内安装安全可靠的供暖设备或预留安装供暖设备的条件。

7.2.5 散热器、热水辐射供暖分集水器必须有防止烫伤的保护措施。

7.2.6 老年人用房内不应敷设温度高于当地大气压下沸点的高温水管道及蒸汽管道。

7.2.7 厨房、卫生间、浴室等应设置具备防止回流功能的机械排风设施。

7.2.8 严寒、寒冷及夏热冬冷地区的老年人照料设施建筑,宜设置满足室内卫生要求且运行稳定的通风换气设施。

7.2.9 老年人用房人员长期逗留区域舒适性空调室内设计参数应符合表7.2.9的规定。

表7.2.9 老年人用房人员长期逗留区域舒适性空调室内设计参数

图片

7.2.10 当设置集中空调系统时,应设置新风系统。主要房间设计最小新风量宜按换气次数法确定,并应符合下列规定:

  • 康复与医疗用房以及护理型床位的居室、单元起居厅等生活用房设计最小换气次数宜为每小时2次。

  • 非护理型床位的居室等生活用房设计最小换气次数宜符合表2.10的规定。

表7.2.10 非护理型床位的居室等生活用房设计最小换气次数

图片

7.3 建筑电气

7.3.1 居室、单元起居厅、餐厅、文娱与健身用房宜设置备用照明,照度值不应低于该场所一般照明照度标准值的10%。

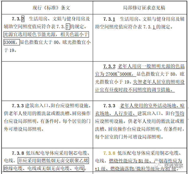
7.3.2 生活用房、文娱与健身用房及辅助空间照度值应符合表7.3.2的规定。光源宜选用暖色节能光源,相关色温小于3300K,显色指数宜大于80,眩光指数宜小于19。

表7.3.2 生活用房、文娱与健身用房及辅助空间照度值

图片


7.3.3 建筑出入口、阳台应设照明设施。供老年人使用的盥洗盆或盥洗槽、厨房操作台应设局部照明,有条件时,每个居室的门外可增设局部照明。

7.3.4 居室至居室卫生间的走道墙面距地0.40m处应设嵌装脚灯,居室的顶灯、长过道的照明宜采用双控开关两地控制。

7.3.5 照明开关应选用带夜间指示灯的宽板翘板开关,安装位置应醒目,且颜色应与墙壁区分,高度宜距地面1.10m。

7.3.6 电源插座应结合建筑家具布置设置,并应满足主要家用电器和安全报警装置的使用要求。居室床头、盥洗盆或盥洗槽、厨房操作台、洗衣机应设置电源插座。

7.3.7 电源插座应采用安全型电源插座。居室的电源插座高度距地宜为0.60m~0.80m;供老年人使用的电炊操作台的电源插座高度距地宜为0.90m~1.10m。

7.3.8 低压配电导体应采用铜芯电缆、电线,并应采用阻燃低烟无卤交联聚乙烯绝缘电缆、电线或无烟无卤电缆、电线。

7.3.9 每个生活单元应设单元配电箱,照料单元的居室宜单设配电箱,配电箱内应设电源总开关,电源总开关应采用可同时断开相线和中性线的开关电器,配电箱内的插座回路应装设剩余电流动作保护器。

7.3.10 安全防护应符合下列规定:

  • 医疗服务用房和带洗浴设备的卫生间应做局部等电位联结。

  • 当采用Ⅰ类灯具时,灯具的外露可导电部分应可靠接地。

  • 医疗服务用房宜设防静电接地。

7.3.11 供配电设备、用电设备均应选用高效节能产品。

7.4 智能化系统

7.4.1 信息设施系统应符合下列规定:

  1. 应配置有线电视、电话、信息网络等信息设施系统。

  2. 老年人居室、单元起居厅和餐厅、文娱与健身用房、康复与医疗用房应设有线电视、电话及信息网络插座。

  3. 宜设无线局域网络全覆盖设施。

7.4.2 公共安全系统应符合下列规定:

  1. 建筑内以及室外活动场所(地)应设视频安防监控系统。各出入口、走廊,单元起居厅、餐厅,文娱与健身用房,各楼层的电梯厅、楼梯间,电梯轿厢等场所应设安全监控设施。

  2. 建筑首层宜设入侵报警装置。

  3. 老年人居室、单元起居室、餐厅、卫生间、浴室、盥洗室、文娱与健身用房,康复与医疗用房均应设紧急呼叫装置,且应保障老年人方便触及。紧急呼叫信号应能传输至相应护理站或值班室。呼叫信号装置应使用50V及以下安全特低电压。

  4. 失智老年人的照料单元宜设门禁系统。

7.4.3 老年人居室、单元起居室、餐厅、卫生间、浴室、盥洗室、文娱与健身用房,以及康复与医疗用房宜设温度监测及调控系统,并宜在各用房内单独调控。

7.4.4 照护及健康管理平台应符合下列规定:

  1. 宜设照护及健康管理平台,对照护人群的健康数据进行采集、分析和管理。

  2. 建筑内以及室外活动场所(地)宜设活动监护及无线定位报警系统。

  3. 特殊照料人群(如失智老人)空间应设防走失装置。

  4. 宜设照料人群与家人间信息及时传递措施。

附:老年人照料设施建筑设计标准(局部修订条文征求意见稿)2022年7月18日

修订对照表(方框部分为删除内容,下划线部分为增加内容)

图片

图片

图片

图片

图片

图片

图片

图片

图片

图片

图片

图片

图片

图片

图片

图片

图片