NEWS / 新闻中心
养老行业深度报告:老龄化加剧,中国养老产业机遇与挑战并存

富人变老将是未来养老服务产业的新机遇。改革开放后第一代中产阶级即将退休,养老需求将会爆发。包括机构养老和居家养老在内的优质养老服务将会更进一步得到消费者青睐,中高端需求旺盛,品牌效应将助力中高端品牌营收增长。

我国养老产业仍面临重大缺位,但挑战与机遇并存。国内养老和老年医疗服务供给严重不足,目前养老床位水平较国务院颁布的2020年养老床位目标差距为每千人4张床位,预计有待拓展市场规模达到4000亿元,机遇无限。居家养老将是国内养老未来发展的重点,全国多地颁布类似“9064”的计划,预计将有90%的老人居家养老;发展方向包括上门护理、居家智能养老设备、适老家居改造等。

投资要点

我国老龄化程度加剧已是事实。老龄人口增速超过全国人口增速,且在未来30年内将有较快增长,新中国成立后首个生育高峰群体将退休进入养老。同期,受计划生育效应影响,青壮年人口规模相较减少,老年抚养比增加。“四二一”形式的家庭结构和空巢老人的普遍现象表明,传统家庭赡养的模式正在面临较大压力,社会养老价值开始凸显。同时,国家政策密集出台,利好养老服务产业,成为老人养老新寄托。

富人变老将是未来养老服务产业的新机遇。改革开放后第一代中产阶级即将退休,养老需求将会爆发。包括机构养老和居家养老在内的优质养老服务将会更进一步得到消费者青睐,中高端需求旺盛,品牌效应将助力中高端品牌营收增长。

世界范围也面临严峻老龄化问题,典型的养老范本为日本和美国。日本是国家养老的典型,著名的介护保险仅需参保人缴纳10%的费用,其余由各级政府和保险公司承担。同时,日本的精细化养老模式值得老龄化深入中的中国借鉴,包括养老机构的运营模式、智能化居家养老和家庭及公共适老设施建设等。美国则以商业化养老形式著称,国家财政负担相对较轻,国民依据自己经济实力选择适合的养老方式;同时养老地产以房地产信托基金(REITs)模式居多,能够较长期、低成本获取开发资金,保障养老项目持续经营。

我国养老产业仍面临重大缺位,但挑战与机遇并存。国内养老和老年医疗服务供给严重不足,目前养老床位水平较国务院颁布的2020年养老床位目标差距为每千人4张床位,预计有待拓展市场规模达到4000亿元,机遇无限。居家养老将是国内养老未来发展的重点,全国多地颁布类似“9064”的计划,预计将有90%的老人居家养老;发展方向包括上门护理、居家智能养老设备、适老家居改造等。

多家上市公司已尝试介入居家养老设施、养老服务和养老大健康领域,也有上市公司从事养老地产项目开发。双箭股份的和济颐养院入住率基本满员,同时正积极拓展医疗康复平台;新华锦借鉴日本模式,布局养老和大健康;凤凰股份养老地产迈出实质性步伐,宜华健康完全剥离非医疗产业,完善医疗健康产业布局;悦心健康在瓷砖主营业务基础上积极拓展大健康领域,欲建设医疗和养老社区;鱼跃医疗是家用医养设备龙头,养老产品逐一覆盖;山屿海创造了候鸟式养老新概念。

报告正文

一、传统家庭赡养面临压力,社会养老将成必然趋势

导言:我国人口年龄结构近年来呈现出老龄化加剧的特征,老人总量变多的同时青壮年数量亦出现快速下滑态势。老龄化的客观事实导致相继而来的三个结果:

从整体来看,老年人口抚养比持续上升,“四二一”家庭代际结构使得家庭中的老人赡养问题愈发凸显。

从城乡结构来看,城乡老龄化情况倒置,养老资源产生错配。

银发需求加速增长,主要包含两个效应:其一,老龄人口总量变多;其二,首批中产进入老龄,消费能力显著上升。

1.1我国老龄化程度将不断加剧

我国目前已经处于老龄化社会。按联合国标准:当一个地区60岁以上老人达到总人口的10%,或65岁老人占总人口的7%,该地区视为进入老龄化社会。我国1999年60岁以上人口已达到10.3%,标志着当年我国进入老龄化社会。受长期低生育率、不断增长的人口预期寿命以及人口年龄动态累积效应的影响,从2015年到2060年,中国的人口年龄结构将呈现出老年人口规模迅速扩大、老年人口比重持续提高以及老龄化速度远高于其他国家等显著特征。截至2018年底,我国60周岁及以上老龄人口数达到2.49亿,占总人口比重的17.9%,其中65周岁及以上老龄人口1.66亿,占总人口比重的11.9%。我国的老龄化进程正以每年新增1000万人的速度快速发展,预计2020年65岁及以上老年人口占比将达14%,整体步入深度老龄化社会。据世界卫生组织预测,到2050年,中国将有35%的人口超过60岁,成为世界上老龄化最严重的国家。

我国老龄人口增速也常年远超人口增速。2018年我国65岁以上人口增速为5.7%,较2016年增长了约827万,而总人口在2018年增速仅为0.38%,同年出生率也仅为10.94‰。2003年至2018年我国65岁以上人口的平均增速达到3.66%,同期我国人口增速为0.52%,老龄人口比重连年不断增加。

老龄人口在全国人口比重将在未来30年内加速上升。根据联合国2017年的测算,我国60岁以上人口将在2055年左右达到最高峰,预计将达到约5.07亿人,此数值将是2017年数值的近2.1倍。根据测算,同期我国人口可能正处于人口高峰后的下滑阶段,预计总人口数量约13.2亿人,届时60岁以上人口占比将达到38.53%。老龄化问题将在未来几十年间快速激化,2055年后,60岁以上人口占比将趋于稳态。

同期我国青壮年人口将可能出现快速下滑态势,传统养老模式面临压力。根据联合国同一份测算数据,在我国老龄人口数量不断增加的背景下,青壮年及工作年龄段的人口数量将会不断下降,在2030-2050年期间将下降尤为明显。25-64岁人口数量将由2015年的10.08亿人,下降至2055年的约7.3亿人,青壮年工作年龄段人口数量下降速度将超过老龄人口增长速度。在此背景下,传统的家庭赡养形式的养老模式将面临巨大考验。

1.2独生子女群体赡养压力凸显

独生子女一代将逐渐开始承担起养老的重任。从上世纪80年代开始逐步实行的计划生育政策,直接面向的对象就是正在步入老龄化的这一个群体。与此同时,生育高峰人群养老需求集中爆发。新中国成立以来有三次生育高峰,第一次是1950-1957年,第二次是1962-1972年,第三次是1981-1990年,在第一次出生高峰和第二次出生高峰叠加时,老年人口比例急剧拉升提高8个百分点。2017年55-65岁刚退休或即将退休的年龄段群体恰逢新中国成立后生育高峰出生的群体。这一部分群体将是近5-10年内养老需求集中爆发的群体。

老年人口抚养比不断上升,“四二一”形式家庭结构使得独生子女力不从心。实行了近30年的独生子女政策带来的负面影响之一就是抚养比不断提升。老年人口与劳动力人口的比例不断扩大,一方面对单位劳动人口赡养老人的压力不断加大,另一方面对社会养老金的支付也造成巨大压力。此外,开始赡养老人的独生子女群体不得不面对“上有老、下有小”带来的经济负担和生活压力,两个独生子女需要照顾自己子女的同时,还需要承担四位老人年老后的生活照料义务,对于普通人来说,负担较几十年前成倍增大。

持续低生育率导致育儿呈现精英化,进一步加大独生子女赡养老人难度。从欧美发达国家经验看,生育率降低导致社会的育儿向精英化方向发展。从我国“四二一”和“六加一”的家庭结构也可以看出,家庭的重心和经济支出重点会向最小一代倾斜,注重子女的教育和培养。因此,中间一代赡养老人很可能出现力不从心的状况。同时,当前出台的鼓励生育的“二孩”政策,很可能对于老龄化问题的解决影响力度有限。由于我国计划生育为面临人口压力时出台的基本国策,并非欧美国家所经历的整体经济水平富裕后,自愿选择的减少生育,因此“未富先老”的局面使得独生子女的赡养压力更加雪上加霜。

1.3空巢老人养老问题愈加严重

空巢老人在城市和农村都成为普遍现象,养老问题需要社会力量解决。

农村老人成为留守老人,传统的家族式赡养功能弱化,城乡老龄化问题倒置。大量农村青壮年劳动力通过各种渠道外出求学、工作,最终定居在城市,仅有有经济能力的家庭才能够将老人接到经济更为发达的地区赡养,老人成为留守老人。农村劳动力补充城市的同时,加速了农村老龄化的进程,城乡老龄化问题出现倒置。随着年轻劳动年龄人口的流迁规模与幅度提高,未来农村的人口老龄化程度还将进一步超过城市。

城市老人境况同样不佳,子女不在父母身边工作比例高。尽管古语云,“父母在,不远游”,进入现代社会,子女异地工作、出国学习已经成为常态,子女与父母的居住形式也发生变化。特别子女结婚以后,与父母分开居住的比例高达三分之二,分开居住或者远离父母。城市空巢老人赡养问题也十分突出。

同时,失独家庭、父母与子女之间代沟日渐加大等问题,都是目前老人养老面临的诸多问题。老人脱离子女独自生活已经成为一个社会常态,空巢老人的身体健康、心理健康和生活照料都将成为养老社会化亟待解决的问题。

1.4首批中产退休在即,中高端养老需求将发力

我国首批中产阶级即将步入退休生活。首批中产阶级主要指的是在改革开放后首批通过自身努力,留有一定积蓄的群体。这一群体目前主要集中在50岁至65岁这个区间,是近10年内养老消费的主力。

首批中产将为养老市场带来变革,城市中已逐步出现消费能力较强的老年人。这个群体能够成为新中国成立后的首批中产,一方面受益于改革开放的政策变化,嗅到了商机而发家致富;另一方面,其中不少人接受了文革后的第一批高等教育,通过自身的知识水平和技术优势,逐渐步入各个单位企业的中高层管理岗位;再者,其中大部分人也是首批从农村流动到城市的人口,他们受益于中国城市发展最快速的时期,在资产价格还未上涨时已经解决了相关刚性的需求。因此这一批中产阶级将为养老市场注入较强动力。

城市中首批中产同样面临空巢老人、子女赡难等问题,中高端养老将率先发力。他们是新中国第一代和第二代婴儿潮叠加人群,也是第一批独生子女的父母。这一代人对于社会养老的需求对养老产业将有两重效应:其一是“老年人口红利”效应,即老年人口增多,其二是个体消费能力上升效应,即老年人个体消费能力上升,因此他们的需求应值得企业的关注。他们将能够负担得起改善退休后生活状况的经济能力,因此高质量、高起点的居家养老、社区养老和养老机构都将受此带动,率先迎合高净值客户养老的需求。

1.5政策密集出台,显示社会养老紧迫需求

近年来随着养老产业的不断发展,养老方面的政策文件的制定与落实双双提高,凸显出社会承担养老紧迫责任。过去一两年养老产业的政策内容,放管服、医养结合、个税递延型商业保险、消费机制完善、智慧养老、养老目标基金、卫健委成立等热点不断。养老产业发展了近5年,政策内容也在框架体系不断完善的基础上,逐渐走向多元化、精细化、落地化发展,热度与执行力度双递增。相较2000年以来我国正式进入老龄化社会,我国从“老龄化”社会进入“老龄”社会再迈入“超老龄”社会,用时仅需25年和9年,老年人健康养老服务需求急速增加。2011年后国家更加密集地颁布关于养老及养老市场方面的政策。2011年至2015年国家共颁布了养老方面相关政策11篇,导向明确、力度加大。2016年国家层面就出台了7项政策,覆盖了养老服务业、社区养老、规范养老服务市场等诸多方面。从2000年左右鼓励发展,到2015年鼓励民营资本进入,定量养老服务设施建设,再到2016年确定北京市东城区等50个市(区)作为第一批国家级医养结合试点单位、2016年12月印发《关于全面放开养老服务市场提升养老服务质量的若干意见》,国家也清醒地意识到养老服务市场单靠目前的局面无法满足“老有所依、老有所养”的需求,需要依靠市场的有效介入环节供需矛盾。

二、全球老龄化严峻—其他国家治理的借鉴

21世纪全球面临的突出问题就是老龄化。根据联合国经济和社会事务署(Department of Economic and Social Affairs)发布的2015年《全球人口前景》,2015年,全球从平均意义上已经进入老龄化社会,60岁以上人口比例已经达到12%,治理老龄化问题已经迫在眉睫。分别从各个大洲的数据看,非洲是目前全球老龄化问题最不紧迫的大洲,60岁以上人口仅占大洲总人口的5%,人口结构相当年轻。但是其他几个大洲都已进入老龄化社会,其中欧洲和北美洲有甚,60岁以上人口占比分别达到了24%和21%。亚洲作为全球人口最多的大洲,60岁以上人口占比也达到了12%。

发达国家老龄化问题突出,部分发展中国家同面临人口老龄化。根据这份报告,发达国家的60岁以上人口占比达到24%,老龄化问题十分严重。而发展中国家仅有10%,若发展中国家除去中国,占比仅为8%,尚未进入老龄化社会。不发达国家60岁以上人口占比较低,仅有5%。

国家方面,日本60岁以上人口占比冠居全球首位,达到33%。全球60岁以上人口占比前十位中,除第一位日本为亚洲国家外,其余皆为欧洲国家。日本和欧洲国家的老龄化问题已经持续多年,这些政府也在进行巨额投入,以促进老年人的生活质量。

老龄化程度较为严重的国家中,政策效果可称为成功的,仅有日本一国。国际助老组织(HelpAge)统计了世界各国老年人口的生活现状,并根据各国的养老保险、社会补贴、医疗保障和公共交通等对其进行了排名。其中在六个老龄化最严重的国家里,只有排名第一的日本针对自己国家的老龄化问题采取了有效的行动。而希腊的老年人则没有这么幸运。国家政策的缺失、欧债危机后国家紧缩的财政支付,让希腊老人的养老问题堪忧。

目前全球正在良好执行的养老模式主要有如下两种:

以日本、欧洲国家为代表的社会保险模式,国家和社会提供养老。依靠政府的大额投入,发放养老补贴、建设助老设施。

以美国为代表的商业保险模式,国民依靠自己的经济能力和意愿选择适合自己的养老保险和形式。市场化程度高,养老机构主要为民营,自费比例高。

2.1日本:全方位养老产业融入社会各个细节

日本是一个重度老龄化国家,3人之中就有1人为60岁以上人口。但日本老年人健康长寿、往往能够独立生活,这与日本细致的助老设施及全方位的养老产业是分不开的。

日本的老龄化速度极快。1970年,日本65岁以上的人口占总人口的7.06%,正式进入“老龄化社会”,日本进入老龄社会比中国早近30年。2007年,日本进入“超老龄化社会”(即老龄化率超过20%)。日本65岁以上老年人口比重由1970年的7%递增到1996年的14%,仅用了26年时间,是全球老龄化速度最快的国家之一。此外,医学发展使得平均寿命不断延长,日本以世界上最长寿的国度著称,从平均寿命来看,男性约为80岁,女性约为86岁。

日本社会养老的成功,一方面因为其以养老服务为核心的养老产业,另一方面也因为日本政府制定的养老行业法律政策和完善的社会保障体系。

日本养老法律和政策制度十分完备

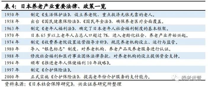
日本养老产业的全方位、细节化发展,和日本政府对于养老产业的政策法规的细致制定和执行息息相关。由于日本早在40多年前就已进入老龄化社会,日本政府不断致力于改进和完善养老法律与制度。日本政府将老龄工作纳入社会经济发展规划中,先后制定了《国民年金法》、《老人福利法》和《老人保健法》、《介护保险法》等重要的法律体系,完善老人福利保障体系,保证日本养老产业持续运转并不断完善。

其中,《介护保险法》是最重要的社会保障制度,通过市场化的运作,推进了老年护理服务社会化,较大程度解决了社会性老年护理问题。

养老保险实现全民覆盖、满足多样化需求

日本社会保险体系主要由“养老保险、劳动保险、医疗保险、介护保险”四部分构成,社会保障体系完善,老年人有足够的支付能力。

养老金是日本老年人最主要的收入来源,日本的养老保险实现额全民覆盖,保证老年人能够支付介护服务的费用。目前日本的养老保险制度包括基础年金、 厚生年金、共济年金、企业年金等多种层次,实现人人参保。主要分为以下三层:

国民养老保险:属于基础养老保险,是由政府负责管理的公共养老金,强制规定法定劳动年龄内的日本公民必须参加。国民养老保险涵盖全体20-60岁的日本社会成员,为其提供基本保障。

雇员年金制度:包括厚生养老与共济养老保险,分别面向企业员工和政府公务员和工薪劳动者。雇员年金制度是由政府负责管理的保障项目,并强制企业员工与公务员及私立学校教员必须参加,其缴费与职业及工资关联,多交多得。

私人养老保险:有经济能力的个人可以为自己选择灵活多样的私人养老保险。

此外,国民介护保险也增加了多样养老的可能性,降低了老人的社交与医疗费用。介护与看护有一定的区别,介护以专业支援他人为基准,确保老年人的身体、精神、社会三方面健康发展。介护服务主要是以满足需要介护者生活自立为目的,在日常生活中进行援助。

《介护保险法》明确,介护使用者只需自付10%的费用,减轻了老年人使用介护服务的成本,同时增大了政府的压力。介护保险将40岁以上的国民(包括在日本工作定居的外国人)纳为参保人,介护保险费的50%由政府负担(中央25%、都道府县12.5%、市区町村12.5%),其余40%依靠各地上缴的介护保险承担,使用者自付10%。个人上缴费用根据收入分为5级,确保收入和投保水平的均衡。保险费统一上缴后,根据各地区老龄人口比率和照顾需求情况,被分配到各地方政府调配使用。

介护保险将老年人需要护理的级别分为7个护理等级,进行区别化和精细化的服务,收费也不尽相同。按老年人的行动能力等情况,将老年人主要分为“要支援”和“要介护”两大类7个小类别,提供的服务包括健康指导、洗衣扫除、帮助饮食、排泄和全方位介护等各个方面。

居家养老与机构养老阶段性衔接

目前日本90%需护理的老人以居家及社区养老为主,且年龄平均在80岁以下,而在养老院生活老人通常在80岁以上。因此,需护理老人的第一阶段以居家养老结合社区服务为主,有生活自理能力的老人较少占用公共的机构养老资源,同时也能在自己熟悉的环境中养老;第二阶段进入机构养老,更方便地为高龄老人、独居老人和失能老人提供全方位的贴心照料。

居家养老是日本最大的细分市场,日本居家护理服务种类多达14种。居家养老的老人需要相应的远程医疗、社区健康、家政服务、运输、供给膳食、照顾起居等服务。自2000年日本开始实行《介护保险法》以来,一大批家用医疗器械、康复器械、远程医疗及护理服务等企业开始提供专业化养老服务。

同时,日本的养老院主推养老院与居家养老相结合的远程养老模式。通过在老年人家中安装智能化设施,帮助老人实现居家也能享受养老院的服务。这些设施包括家庭安防、实时定位、家政服务呼叫、健康监测、紧急救助呼叫等服务内容。

此外,日本政府不鼓励建设大型养老院,主推小规模多功能的社区型养老院,床位一般在100张以内,使得养老院的精细化管理与周到服务更容易实现。

适老设施帮助更多老人自主生活

“自己能做的事自己做”是日本对于养老最简单的出发点。日本的适老设施从公共空间一直延伸至老年人家中的各个角落。以居家适老设施为例,家中更方便老人的设施设备,能够帮助老年人更加独立自主生活、方便老年人生活、维持老年人的生活尊严,同时帮助老年人保持身体机能健康。

日本的居家适老改造十分普遍。其中包括了老年人用床、老年人专用电动轮椅等基本设施,也有家中老年人随手可以抓握的扶手、较低高度的厨房工作台、有防滑处理的浴缸、智能马桶等等。例如,日本许多老人家随处都有方便老年人抓握的扶手,可以有效防止老年人摔倒。比较重要的位置包括入户台阶处、楼梯、客厅走廊、浴缸边和马桶旁。具体来讲,马桶旁的扶手往往涉及成L型,以方便老年人起身和支撑。

2.2美国:发达的REITS体系帮助实现市场化养老

美国的养老产业市场化程度非常高,主流的养老机构均属于民办盈利性质,养老院80%-90%的收入来源私人支付,大部分养老护理服务不属于可保范围。美国养老产业在市场化发展的背景下,已形成较为专业的分工体系。在美国基本没有覆盖全产业链的大型商业养老机构,盈利能力较强的养老企业均出自细分领域。美国的养老产业链主要包括房地产开发商、房地产投资商(REITs)、养老住宅运营商。美国成熟的金融市场体系则渗透于产业链的各个结点,是养老市场化发展的重要基础。

REITs为美国养老机构的主要运作方式

REITs(Real Estate Investment Trusts)一般以股权方式持有能产生稳定现金流收入的物业,如写字楼、商业地产、工业地产、养老社区等,并以股票或债券形式在二级市场公开交易。各类投资机构和个人都可以参与交易,同时按相关法律规定,将利润的90%作为分红分配给股东,从而为股东带来稳定投资收益。从排名前列的美国养老机构来看,REITs已成为最主要的运作方式。2013年美国前十大养老社区中中有4席为REITs,总共拥有超过18.9万个养老单位。

美国以REITs为主的养老机构的运营模式一般由四个主体构成,即地产开发商、REITs、运营商和养老机构住户:

房地产开发商从事传统的物业开发领域,通过向购房者出售物业获取收益。而从事养老地产的开发商会针对老年护理要求进行开发,例如增加残障人士专用设施,配置食堂、健身等社区会所等。

REITs是目前美国房地产企业的主流商业模式,通过物业置入并出租的投资方式,向租户定期收取租金作为收益。健康护理类REITs是养老住宅的主要提供者。

养老住宅运营商通过向老年租户出租物业并提供养老护理的方式获取收入,服务内容主要包括:餐饮、清扫、洗衣、陪护等。养老住宅运营商是养老服务的主要提供者。

REITs获取资金成本较低,适宜资助养老机构运作

REITs作为美国养老机构主要融资途径的原因在于其低成本、长期限地获取资金的功能。由于养老机构一般回报周期较长,就需要长期限且低成本的资金作为支持,REITs非常好地符合了这一要求。由于多数REITs是以上市公司股票的形式发行和交易,因此连锁养老机构如果作为REITs的运营方,只需每年按固定比例为股东分红,而不用如债券那样考虑几年后偿还本金的难题,财务压力大大缓解,从而能够腾出更多精力提高服务质量、扩大入住老人的规模乃至异地扩张。

但是,REITs在美国较低的资金成本有美国金融市场的特殊原因:其一,是REITs的回报率水平较其他长期融资途径高,一般高出十年期国债收益率,在5%至10%之间波动,但在国内没有太强吸引力;其二,是美国对于REITs制定了较完备的法律规定,以确保资产交易的流动性、保护投资者利益、避免内幕交易等;其三,美国对于REITs极大的税收优惠,仅在交易环节收取1%至3%的手续费,帮助REITs在美国能够持续地运营;其四,美国政府在大力支持REITs的发展,例如美国为养老金、企业年金、社保基金等长期资金投资REITs提供政策支持。在1993年,美国通过《Five or fewer》法案,使得养老金可以更容易地投资REITs;2005年,美国又通过《the Real Estate Investment Thrift Savings REITs Act》,将REITs指数期权加入联邦政府的缴费确定型计划和节俭储蓄计划推荐投资对象中。

三、国内养老产业:挑战与机遇并存

截止2018年底,我国60岁以上人口近2.5亿,占比达17.9%。在我国老龄化程度加深、独生子女赡养压力增大、城乡空巢老人结构性问题凸显的背景下,家庭提供养老服务的能力显著下降,老年人养老服务需求快速增长。

目前,我国养老产业存在着诸多挑战。从养老机构床位数缺口巨大,到老年医护资源紧张,再到社会适老设施建设、居家养老设施不健全。应对老龄化社会的到来,国内养老产业尚待在诸多方面进行改善。

与此同时,随着老龄需求总量增长,加之第一批中产阶级积累的财富,可以预见,我国养老产业潜在的市场需求相当可观。根据中国社科院2016年发布的《中国养老产业发展白皮书》的预计,到2030年,中国养老产业的规模将达到13万亿元。

养老产业中最重要的部分是为老年人提供养老服务,主要指日常的生活照料和护理服务。此外,还包括提供医疗保健、文化娱乐、旅居养老、智慧养老相关产品等。我们将养老产业分为以下四大板块,即养老服务、养老地产、养老金融和养老用品。

3.1养老产业面临挑战——市场供给缺口巨大,中国模式仍待探索

3.1.1 国内养老产业挑战之一:养老资源总量不足、结构错配

目前尽管各地已经出台了“9073”或“9064”的养老产业发展策略,但机构养老床位仍然出现严重的错配和不足。“9073”或“9064”是指90%的居家养老、6%-7%的社区养老,以及3%-4%的机构养老。尽管目标仅有3%-4%,但床位缺口仍然巨大。

从数量上来看,根据民政部统计,2017年全国包括城市养老机构、农村养老机构和社区养老机构的各类机构数量约6.8万家;各类养老床位745万张,比上年增长仅2%。过去五年中,养老服务床位数由493.7万张增长到744.8万张,年均增长9%。2017年,我国每千老人床位数为30.9张,比上年减少了0.7张,主要原因除去总床位数增长放缓外,2017年人口结构中65岁以上老人较前一年增长了0.6%,远高于之前五年年均增长0.3%的水平。可见,供给增加乏力的同时老龄化需求加速上升,由此导致了巨大的市场缺口。

另一方面,全国养老机构的床位利用率并不乐观,养老资源出现一定程度的错配。从民政部数据看,农村和城市的养老机构的床位利用率从2011年后在波动后出现下降。农村养老机构的床位利用率从2011年的79.5%下降至2015年的65%,城市的床位利用率由2011年的61.5%下降至2015年的51.2%。其中,一方面原因是因为全国范围内新建养老机构增长迅速,造成床位利用率降低,为日后老人的机构养老需求提供了一定的缓冲空间;另一方面,我们在现实中看到的是不少养老机构人满为患,老人得不到应有的尊重和照护,因此养老资源的错配仍然较为严重。

具体而言,目前中国社会化养老机构供给总体格局呈现两头大、中间小的“哑铃形”资源错配问题。处两端的豪华福利型养老机构和设施简陋的救助型养老机构较多,而真正符合大多数老年人、针对失能半失能老年人的刚性需求,也就是既能够满足基本生活照料又具有医养结合康复护理功能的中档养老机构所占份额较低。由此导致的短缺性供给无法满足日益增长的市场养老需求,进而突出了“空床率过半与排队拥挤短缺并存”的结构性供求矛盾。

养老机构及床位供给量与市场需求量缺口巨大,急需改善。根据2013年国务院《关于加快发展养老服务业的若干意见》中拟定的目标,到2020年,每千名老人拥有的养老床位要达到35-45张。那么到2020年各类养老床位需求将达到875万-1125万张,这之间有195万-445万张的缺口。而若按照“百名老人5张床位”的国际标准计算,我国养老床位的缺口将更大,到2020年,我国各类养老床位需达到1250万张,缺口达570万张,增长幅度将是目前水平的接近一倍。若按照5000元/床/月的费用来测算,到2020年机构养老的市场规模将达到一年7500亿元人民币,对应的缺口在4000亿元人民币左右。

此外,供给错配不仅体现在床位利用率低,还体现在总供给结构与需求结构的不平衡上。虽然机构养老的总投入仍旧有待改善,但相较而言,居家和社区养老服务资源得到的发展更加不足。“9073”战略中90%的居家养老和7%的社区养老潜在的市场空间更大,也更符合大多数老年人居住在熟悉环境中的偏好,但目前尚未得到充分的发展。

3.1.2 国内养老产业挑战之二:市场化及专业化水平有待提升

长期以来,国内养老模式的发展处于困境之中。由于国家养老供给在城乡区域布局上的错位,公私立机构非平等性竞争乃至政策歧视性双轨制运行,导致了养老市场在不同供给主体间形成扭曲割裂的状态。加之养老社会保险改革约束下的基本养老金低水平约束等问题,使得养老产业发展受到牵制。基于此,如何有效突破传统官本位体制对养老事业产业化发展的行政性掣肘、寻租性束缚,并在公益非营利性的养老事业与市场营利性的养老产业之间找到平衡点,在政府主导并托底的社会基本养老保险体系支撑下促进养老产业健康发展,是急需探究的课题。

目前,发达国家可借鉴的成功模式主要有两大类:以日本为代表的政府补贴福利型养老和以美国为代表的市场化养老。近年来,虽然我国政府重视养老问题,频繁颁发养老政策,我国企业也曾多次通过前往日本考察养老业、与日本养老机构合作等形式试图效仿日本养老模式,但至今尚未诞生较为成功的案例。

我们认为,中国的养老产业应逐步走向市场化的养老体系,满足全方位的社会需求。大体来说,可以参照美国高端及大众需求市场化,底层需求由社会养老基金体系保障的模式。而从日本成熟的养老体系中值得学习的内容则集中在其高质量的介护技术、医疗服务及精细化管理上。选择通过产业市场化吸收养老需求而非社会保障的主要原因有二:其一,日本养老体系本质上属于社会福利型,考虑到我国社会整体上的“未富先老”局面,加之老龄人口基数庞大,实施难度可想而知。其二,日本模式更注重半自理和不能自理老人的介护和医疗服务,而美国市场化模式下的养老产业更完整,涵盖了从不同健康程度的大众化和高端需求。但是,必须注意到,美国REITS模式需要较低的资金成本环境及政府大力支持。因此,国内养老产业的市场化道路上,需要政府的激励产业政策以及持续性的资金投入来主导推进。

3.2养老产业核心诉求——老有所依

“四二一”的家庭代际格局使得家庭养老压力日益沉重。对于高龄老人以及失能、失智老人而言,家庭曰常养护更是一大难题。同时,城镇化和国际化带来的人员流动使得空巢老人的数量日益增多,对子女亲自赡养提出了现实挑战。

基于上述两点事实,可以看出,养老产业中最核心的诉求在于老人们能够得到及时、到位的照料和看护,老有所依。对于大多数老人而言,他们会希望能在自己熟悉的环境中生活,而另一方面,养老机构则能够提供最全面的专业服务。根据不同的需求偏好和供给约束,产生了三大类核心养老诉求:居家养老、社区养老和养老机构。

3.2.1核心诉求之一:居家养老——养老产业的主战场

随着子女与老人分居日渐成为主流,老人独自居住在家的照护就需要通过购买服务进行。“9064” 和 “9073” 的养老规划也说明,居家养老将是未来我国老龄化深入阶段的重要组成部分,未来将成为养老产业的主战场。

居家养老往往需要相应的远程医疗、社区健康、家政服务、运输供给膳食、照顾起居等服务。2008年初,全国老龄办发布的“我国城市居家养老服务研究”调查显示,我国城市中48.5%的老年人有各种现实的养老服务需求。其中家政服务的占25.22%,需要护理服务的占18.04%,需要聊天解闷的占13.79%,需要法律援助服务的占2.25%。

智能化居家设备为老人远程养老

智能养老设备可以提高有限的专业养老人员对庞大的老年人群的覆盖效率。设备能够借助信息技术手段,远程完成实时定位、家政服务呼叫、健康监测、紧急救助呼叫等服务内容,同时帮助老人的子女远程实时了解老人的最新生活状态。

养老智能化可以在以下领域获得应用:

健康风险监测:通过可穿戴仪器,24小时在线实时监测数据,若有异常可及时通知亲友或医疗部门,同时,监测技术在及早发现健康风险方面可以发挥关键性作用。

远程照看:为有行动能力的老人提供生活提醒,例如定时服药、注意居家安全等。同时,也可为老人提供无线定位服务、配有防跌倒检测设备等,节省护工资源的同时,帮助老年人独立居住。

远程医疗:通过为老年人建立医疗资料档案,同时与医院建立绿色通道。以色列著名居家养老设备提供商Natali数据显示,在提供远程医疗服务情况下,84%的情况下,用户可以在家接受医生的指导,仅在16%的的情况下,才需要入院进一步深度治疗。远程医疗服务在达到同等保障老年人健康的情况下,能够节省不必要的资源浪费。同时,国外数据显示远程技术可以显著降低糖尿病,心脏病患者住院次数和死亡率。

在这一领域最为成功的当属以色列养老护理产业的龙头企业Natali,它为居家养老的老龄人口提供紧急救援、医疗急救服务、远程医疗服务、智能居家看护系统和居家养老综合解决方案,在以色列市场份额超过60%。

Natali利用远程医疗终端监测设备,定期收集客户的健康数据和日常生活活动数据,与客户的既往病史、常规用药等数据汇集形成健康档案,可以实现实时诊断客户心脏系统和进行心电图监测,Natali同时还提供24小时医生上门问诊服务,从事全科医疗诊治;可以上门提供采集咽喉、鼻耳眼涂片,尿液和血液等样本送至实验室进行监测,并通过邮件将结果反馈给用户及医生。公司的核心竞争力在于一条龙式的完善服务增加了客户粘性,拥有先进的病前干预管理模式和及时的紧急救护系统。

适老居家改造助老人自主生活

家中进行适合老年人的改造,将极大方便老年人在家的自主活动能力,同时减少老年人的独居在家的风险。目前国内老年家居改造仍然没有引起足够重视,但随着老龄化的日益深入,居家养老中的适老居家改造必定将成为一片新的蓝海。

老年家居改造的典范国家就是日本,从工程的简单到复杂,可以分为如下几个类别:

加装扶手和防滑装置:在家居装潢基本不变的前提下,在家中的过道处、老年人需要起身处加装扶手(如坐便器旁),保证老年人不跌倒,站起坐下时有足够支撑;在厨房和卫生间湿滑的地带,如淋浴和浴盆底部,加装防滑装置,防止因滑到而受伤。

地面防滑处理、减少落差处理:地面防滑处理例如将地板换成更有纹路木质地板、老年人浴室瓷砖地面改造成防滑胶等;减少落差包括在厨房和卫生间有落差的入口处设置斜坡或改造成平面,防止老年人绊倒,方便轮椅出入。

便利轮椅改造:除减少房间之间的落差之外,方便轮椅出入还需要将房门改造成侧向移门,减少轮椅进出时的障碍;拓宽房门间距和房间内过道间距,方便轮椅自由通过。

适老家具改造:在坐便器处增加升降装置,方便老年人如厕和起身;安装老年人适用的坐式浴盆,减少老年人洗澡时的跌倒风险,省心省力;调整厨房、卫生间工作台高度,减轻老年人腰部负担,方便老年人自己做家务;将普通床换成辅助老年人坐起的床,等等。

老年家居改造是方便老年人独立养老的最重要的保证。随着老年人更关注生活品质,未来老年家居改造一定会得到市场大力欢迎。同时,适老家居改造许多部件能够进行标准化生产,行业龙头能够通过规模效应降低成本,从而获得足够的市场和收益。

得人才者得市场,居家养老护理将是新蓝海

家政住家阿姨24小时照护目前仍是主流观念和选择,但其并不能够完全承担起安全照顾老人的责任,仅能够照顾一般的饮食起居。从事养老照料的家政人员典型画像是45-55岁、女性、文化程度低,未受过老年人照护的专业训练。考虑到该群体学习能力有限,也正在面临返乡照顾老小及自身养老的问题,因此未来的5-10年会面临一线城市的养老看护阿姨荒。

未来居家养老的供给缺失是行业先见者的机遇所在。一方面在“医养结合”的背景下,需要更多懂得老年健康知识和护理知识的专业护工持证上岗,其中介公司和劳务公司必定在其中大有可为之地;另一方面,护工的培训市场也将是前景广阔之地。未来老年人支付能力逐渐增强,护工的时薪将会逐步提高,更有利于专业性强的高技能护工获得青睐,这将强有力地推进老年照护行业和更上游的培训行业的发展。

当上门居家照护不断兴起,护工按需上门和互联网的结合也将是一大看点。老年人能够在紧急情况下自动触发,或者自主申请护工上门服务,能够更高地提高护工的服务效率,避免目前多数的24小时照护的不必要浪费。

3.2.2核心诉求之二:社区养老——高品质多元化服务至上

社区养老是居家养老和机构养老二者的平衡。在现代扁平化大社会宏观背景下,依托社区服务网络辅助实施养老计划,成为现代社会化养老服务体系建设的核心内容。社区养老服务模式,既能迎合中国不同阶层老年人“家舍难离”的精神需求,强化家庭基础性养老职能;同时又能体现社会养老和社区服务“以人为本”的现代理念,从而有效整合了传统家庭养老与新兴机构养老的综合优势,是一种揉合了传统家庭养老和社会养老各自优点的养老服务模式。

但是,目前中国居家社区养老服务的多元化不足。根据北京大学2014年的“中国老年健康影响因素跟踪调查(CLHLS)”数据显示,居家社区养老人群对医疗保健类社区服务需求最高,精神慰藉类服务其次,对日常生活照料类的养老服务需求相对较低。而目前大部分中国居家社区养老服务提供者并没有能够匹配这样的需求,反而把重点放在了生活照料上,对于医疗保健类服务的细分和差异化程度不足。

我们发现,新西兰和美国已成熟运作的社区养老模式在服务品质和多元化上各有特色,值得借鉴。

案例:新西兰高端养老企业RymanHealthcare(瑞曼)

瑞曼是70岁以上新西兰人退休生活的首选养老机构。公司目前在新西兰和澳大利亚共有30个养老社区,其建立的人性化社区以及精心周到的生活医疗服务在新西兰有着很高的声誉。过去五年,其基本利润年均复合增长超过15%,截止2019年初,市值已达到56亿NZD。养老社区提供一系列的退休生活和护理选择,包括独立的联排别墅和公寓、服务式公寓、休养所、医院和痴呆症护理服务的护理中心居民可以舒适的度假设施,如在家般友好的休息室和酒吧,室内游泳池和水疗中心,健身房,美容院,保龄球场,图书馆,网吧,电影院等。

创新的商业模式:集团采用“房地产开发+养老服务”混合体,以“延期管理费”模式运作,保证了公司充足且持续的现金流。入住前村民支付终身入住使用公寓或单位的费用,在迁出后,居民或其遗产收回较部分管理费,一般来说超过五年则收取20%,即客户收回80%管理费。

公司的模式优点如下:

(1)公司开发社区的资金来自银行贷款,但公司在建造完成甚至还未建成时就开始收取入住费。值得注意的是入住费不仅仅来自入住老人,还有希望预订之后在将来入住的人。由于瑞曼公司的超高入住率,收取的费用往往超过建造社区的成本。公司可以迅速还完银行贷款,然后社区就开始源源不断提供现金流。

(2)公司在客户离开社区后,需要返还最少80%的入住费,但是由于入住率非常之高,第三步与第四步往往是同时进行的。也就是说,公司在客户离开的时候,其返还费用由下一个客户支付的费用提供,同时考虑到大环境是通胀,其费用往往还有盈余。也就是说,当客户离开,公司的对于这个活动的经营现金流为正。

公司的模式唯一的缺点在于,如果入住率低:

(1)可能筹集不了足够的入住费;

(2)客户大量离开时,由于没有新客户入住,资金链可能断裂。

但目前的情况是养老院在新西兰供不应求,社区还没修好图纸就已经被抢购完了,据公司最新公告,社区入住率基达97% 。

优质全面的养老服务是瑞曼的核心竞争力。养老社区形式上是“房地产运作+养老服务”的模式,但本质是它仍是服务业,“房地产运作”只是它骨架,灵魂仍然是优质的服务。瑞曼公司优质服务的特点如下:

(1)度假式设施:公司提供度假式退休生活和一流的设施,根据选择的村庄,您可以在温水室内游泳池畅游,在美丽的乡村花园漫步,尝试瑞曼3A锻炼计划,在剧院看电影,或者干脆放松一下,享受与朋友聊天,在乡村休息室享受一杯美味的烤面包。

(2)3A锻炼计划:公司给居民设计了科学的锻炼计划3A计划的创始人Nicki Brown解释说:“这个计划是免费提供给每个赖曼村的所有居民的,超过2500名居民每周至少参加两次,我们的居民已经意识到了这个项目所带来的巨大好处,并且注意到他们的身体健康都有了显着的进步。

在2013年,Nicki完成了一项调查研究中,她检测了来自新西兰各地客户在搬社区前后的运动量,发现进入社区后,客户的运动量有了明显的增加。并且参与者的健康与活动能力都有了明显提升。

(3)持续的护理:公司提供独立和辅助生活,高质量的住所,医院和老年痴呆症相关护理。并且所有的客房都优于行业标准,宽敞舒适,装修精美,景色优美。同时公司会相应客户的需求,优先获得他们所需要的任何护理。社区到处都设有护士呼叫警报系统,提供7*24小时的监护,可以对紧急情况迅速提供帮助。

(4)友好的条款:公司通过友好的合同条约来最大化的保护居民利益,公司做出9个保证,固定周费、持续护理、立即停费、无隐性费用、无资本损失、后悔保障、90天内退款保证、递延管理费保障、退款保护。

(5)美好的生活:瑞曼医疗保健公司旨在为老年新西兰人提供一流的退休生活和护理服务。园丁维护环境的美丽,定期交通服务,美味的下午茶,维护人员和管家保障社区整洁。社区里的基础设施十分完善和精美,社区还设有美发美容院,商店,教堂,电影院,全天候保龄球绿地,室内温水游泳池,健身设施和水疗中心。

(6)莱曼认证计划(RAP):反映了我们对提供最好的照顾的承诺。该计划经过30多年的发展和完善,以国际最佳的实际经验为基础,超过新西兰卫生部在养老院的标准。

上述优质多元的服务保证了瑞曼公司的入住率。而入住率得到保证的同时,公司获得的持续健康现金流使得上述优质服务得以持续,进一步吸引更多老人入住,形成良性循环。

总结:持续优质服务持续现金流充足的入住率三元一体构成了公司的核心竞争力,保证了公司的健康发展。

类似地,美国CCRC“太阳城”复合型社区养老服务体系也是成功的典型范例。“退休人员持续照料社区”(Continue Careof Retirement Community,CCRC)及“太阳城”(SUNCITY),是美国已有百年历史、遍及全美各州、发展得相当成熟和完善,且闻名全世界的大型复合养老社区。CCRC复合式服务覆盖全龄老人群体,包括自助型健康老人(多在55-65岁之间)、辅助型需要康复辅助护理老人(多在65-75岁之间)及特护型老人(多在75岁以上)。

通过导入CCRC精细化服务理念、建设“准太阳城”这样的大型复合养老社区,服务商可以在同一社区中,针对老人不同生理年龄阶段及不同养老需求,为老人提供全龄化健康管理、护理和医疗服务等基本养老需求;与此同时,也可以通过出租、销售或会员费等多种形式迅速回笼资金,以值得客户信赖的管理和服务品牌赢得市场并获得应有经营收益。

上文我们分别介绍了新西兰瑞曼公司和美国太阳城的养老社区经营模式。两者的特点都在于“房地产开发+养老服务”的精细化管理。但是,导入发达国家成功的养老运营管理模式时,需要综合考虑中国的特殊国情。现阶段,中国还未进入客户细分化、服务精细化的老年社区开发市场发展阶段,多数老年人传统上还是希望老少三代同堂、不能同堂最好也能居住在一个小区内,所以,养老社区更多应该是适宜不同年龄人群混合居住,形成多元化、多户型产品形态设计,涵盖老人专用的设施设备、生活用品,老年大学,医疗、康复、护理、家政服务等多环节养老产业链,同时能够满足健康老人、半护理老人和全护理老人不同需求的复合型社区。也因此,需要开发商强化专业养老服务和护理功能及能力,采取产权销售、租赁和会员制度等多元化商业运营模式,形成一种广覆盖、多元社区化的复合型养老服务体系。

3.2.3 核心诉求之三:养老机构——差异化运营匹配不同需求

从平均意义上,我国养老产业的局面是“未富先老”,但实际上,拥有支付能力和消费水平的老年人或家庭已大有人在。进行差别化的养老机构的运营,能够帮助各个阶层的老年人,在养老机构中获得自身需要的服务,同时养老机构也能够获得丰厚的收益。

另外,老年人对价格的敏感性将随着养老服务的升级而逐步下降。能否在老年人群中形成口碑与信任一直都是养老机构获取老年用户的关键因素。因此,当老年人能够享受到养老机构能够提供的优质服务,在接受范围内老年人都将愿意为其支付费用。

目前我国的养老机构,主要以国办为主,民办为辅。民营养老机构主要采取两种模式,一是公办民营,二是民办公助。国家在购买机构养老服务方面,主要为“三无”(无劳动力、无生活来源、无赡养和抚养人或者其赡养人和扶养人确无赡养和扶养能力)老人、低收入老人、经济困难的失能半失能老人购买机构供养、护理服务。

按照项目针对的不同群体进行划分,我国目前的养老服务机构可划分为高端、中高端和中低端客户三类,其各自的特点如下:

医养结合保障老年人基本医疗

机构养老要做到优质,首先需要做到“医养结合”。“医养结合”即将医疗康复保健服务(包括健康咨询、体检、诊治、护理、大病康复护理及临终关怀服务等)与老人生活照护服务(包括精神心理、文化娱乐和养生保健等)有效对接。医养结合已经成为日本养老机构的重要运营模式,能够提供长期护理、康复训练和简单急救等医疗服务,严重疾病的治疗则是通过与周边医院合作来解决。日本的养老院通过会与周边医院合作,将医疗机构外包给医院运营管理,从而集中各自优势提升养老和医疗的专业化效率。

医养结合的主要优势在于能够缩短老年人繁琐的就医流程,将慢性病护理和突发性疾病的急救在养老院进行。同时,对于养老机构而言,可以增加部分固定收入,打破养老院盈利难的现状,从而更好地引进优良护理人员,形成良性循环发展。目前养老院的不少客户是失能老人,老人就医是刚需,医养结合能够很好地解决这一问题。

医养结合的服务模式将更能够激发老人入住养老机构的可能性。若遵循日本居家养老与机构养老阶段性互补模式,机构养老更多地将接收年龄较大,或出现需要长期护理情况的失能老人,拥有基础医疗条件的养老机构能够获得老人及家属的青睐,与医院合作护理的模式同时也可减轻医院的床位负担。

医养结合大体来说有以下四种模式,无外乎养老机构和医疗机构的有机结合。

基于医疗机构新增养老服务。原有医疗卫生机构,包括医院、社区医疗服务机构,结合公立医院改革,转变成康复医院或护理医院,为周围社区提供综合性、连续性养老医疗服务。

基于养老机构新增医疗服务。原有养老机构增设医疗服务资质,按照医务室、护理站配置标准,凡有医生和护士者就可以申请医务室,有条件的还可以开设老年病医院、专科医院、护理医院和康复医院等专业医疗机构。

养老机构与医疗机构签约合作。医疗机构与养老机构协议合作,将养老院建在社区服务中心附近,并将医疗卫生服务中心设在老年社区内,医护人员定期上门巡诊,遇到紧急情况及时处理和转诊。

社区化老年家庭医生服务。依托虚拟化医疗卫生服务网络,推行社区家庭医生模式,为社区老人提供上门服务。

案例:台湾绝大多数养老院由医疗机构投资

台湾在1993年进入老龄化社会(65岁以上人口占比超过7%),2018年进入高龄社会(65岁以上人口占比超过14%)。目前,台湾养老机构约40%可以实现盈利,毛利率达到20%-25%。

台湾约9成养老院由医疗机构投资,盈利主要来自医疗部分。桃园的长庚养生文化村是著名的大型长期照料中心,每天用大巴车免费接送老人去附近自己开办的医院看病、治疗。2005年建成至今已实现盈亏平衡。此外,台湾的养老机构讲服务内容和服务对象进行扩展,如教授老年人书画技能、农民教城市居民种植有机蔬菜并创收、对孕妇和幼儿提供看护服务等,产生多元化的盈利点。相较而言,国内不少养老项目依赖政策红利补贴勉强运营,没有在服务质量和经营策略上下足功夫。

高净值客户将快速涌现

从中高端养老院的运营情况来看,能够支付得起每月5000-10000元的养老费用的老人或家庭并不罕见。其优质的服务能够吸引到足够的客户为其埋单。

未来5-10年内养老机构将迎来大量高净值客户,富人变老为养老机构创造福音。我国60-70岁的老年人口占老年人口总量的近60%,未来5-10年内的这部分人群将从50后和60后中产生。这部分人群将是养老机构的福音:一方面他们是生育高峰诞生的人口,规模庞大;更重要的一点在于,他们中的不少人在改革开放后获取了足够的财富,能够支撑他们相对高额的养老费用,是养老机构的第一批高净值客户。中高端养老机构通过其品牌优势,容易在市场上站稳脚跟、长期运营,从而获得稳定的收入。

差异化盈利模式,老年人多样化选择

从盈利模式的角度看,不同机构的收费方式大相径庭。有按照“月费”收取的,也有通过“会员卡+月费”的形式收取的,甚至还有保险公司推出的“保险+月费”模式以及地产公司推出的“产权+物业费”模式。这几种模式按照老年人的接受程度来进行排序是:“月费”>“会员卡+月费”>“保险+月费”>“产权+物业费”。

其中“会员卡+月费”的模式更需要品牌的保证。如上海亲和源,经过6年的运营在市场上建立了自己的品牌。但是另一类如北京椿萱茂采取此种模式,运营状况惨淡。

“保险+月费”是多数大型保险公司采用的模式。这种方式还可以吸引客户购买保险,拿泰康人寿为例,项目遍布北上广,入住前提需购买200万额度的保险,入住之后每月交月费。已经有6000-7000左右的客户购买了该保险。

“产权+物业费”是多数大型地产公司采用的模式。其实质是传统的住宅销售。对于房地产公司而言,以养老地产开发为主轴进入养老产业领域,具有资源优势。但养老地产项目初期投入高,如何形成稳定的盈利模式成为运营管理的难题。万科杭州随园嘉树和上海万科城市花园都是这种模式下的经典案例,目前两个项目均已实现现金流回正。

3.3. 养老产业新兴业态——老有所乐

除上述三大核心养老模式之外,多元化的需求结构带动了不少新兴业态的发展,在各自的细分赛道中表现不俗。我们选取其中比较有代表性的旅居养老和老年文娱进行介绍。前者专注于高端养老需求,后者则侧重老龄大众化娱乐需求。

3.3.1 新兴业态之一:旅居养老

旅居养老是定位于健康老年群体的高端需求。“候鸟一族,有钱有闲”。近几年,老年旅游成为热点,逐渐成为被关注的对象。旅居养老定位的人群往往需要有雄厚的家庭经济基础,老人绝大多数年龄偏低,有配偶,健康状况良好,有支付能力、文化程度相对较高,生活能够完全自理;同时,这种新业态的异地养老,对气候等自然环境有特殊的要求,一般是冬无严寒、夏无酷暑、风景秀丽的阳光地带或度假胜地,而且具备医疗服务设施齐全、通讯交通条件便利等因素。季节性休闲养老、旅游度假式养老和健康养生性养老,成为标志中国养老产业流动性发展的新业态和新趋势。此外,还有温泉养生、森林养生等利用旅游目的地的自然环境优势开发出有益于老年人身心健康的旅游产品。

中老年人渴望去异地旅居养老的消费意愿强烈。据2016年中国老龄产业协会与同程旅游发布的《中国中老年人旅游消费行为研究报告》调查显示,70%的中老年受访者认同旅游消费在保持健康身心、增长见识等方面的积极作用。有81.2%的受访者表示,若条件允许,愿意去旅游。在旅居养老中,性价比和安全问题成为老年人在旅游中最关注的因素。同时,老年人消费能力还处于逐渐释放的过程中,目前来说价格也是老年人关注的重点。

同程旅游的老年旅游品牌“百旅会”中,“较年轻”的老年人是消费主力。根据百旅会的数据,62%的消费者为51至60岁的人群,也有33%的人群在61至70岁之间。未来的5-10年内,这62%的人群很可能仍然是老年旅游市场的主力。百旅会的中老年用户在邮轮旅游、极地旅游等细分市场表现活跃,尤其是在线用户,对于非标住宿等新鲜事物的接受度甚至较年轻群体更高。

根据国内参与旅居养老的企业进入旅居养老产业的方式不同,可以将国内的旅居养老模式分为三种,分别为基地连锁模式、旅居联盟式以及分时度假模式。

基地连锁模式:自建旅居基地,重资产介入旅居养老产业

基地连锁模式是企业以联盟酒店服务基地和托管公寓服务基地为切入点来介入到旅居养老,这是一种以基地连锁的扩张形式来完成整体运作,以统一的经营模式、全包式的服务,高性价比的度假养老产品赢得客户。

海南金旅居度假集团属于基地连锁模式。该集团于2010年4月成立于海南海口,2015年9月挂牌新三板,公司以海南岛内的精品酒店、度假公寓为依托,组成旅居生活服务基地。目前拥有旅居基地3个,合作基地已达31座,覆盖了12个省份、20座城市,包括海南、广西、四川、重庆、贵州等。

旅居联盟模式:组建旅居基地联盟,为入住老人打造一个流动的家

旅居联盟模式实现了养老产业的聚集效应,联盟成员包括全国各地的优质旅居产品,能够有效带动养老产业整合发展。旅居养老企业可以在自由基地的基础上,成立旅居基地联盟。

逸和源属于养老机构之间合作的旅居联盟模式,其创立于2009年,专为长者提供全方位的机构养老服务,目前已建立逸和源·嘉兴湘家荡颐养中心、逸和源·广西巴马养生养老基地、逸和源·千岛湖桥西颐养中心、逸和源·杭州千岛湖疗养中心四个养老基地,在自有基地基础上,成立旅居基地联盟,覆盖哈尔滨、大连、北戴河、珠海、深圳、厦门、琼海等16个度假旅游基地,还推出东南亚休闲游,东京、济州岛、柬埔寨、泰国等基地。

分时度假模式:以资本方式进入,主打交换式旅居度假、游乐式养老

分时度假模式是企业将多个旅居基地联动,打造旅居度假置换平台。是针对老年人群的分时度假模式,将房产、酒店、旅游、养老业态结合,跨界整合共享,扩大资源边际效用,赢得长期客户。这种模式更注重在度假产品的设计,融合了酒店、度假、养生等产业。

上海海圈养老属于分时度假模式。该集团于2008年进入养老产业,2014年进入上海市场,形成以定制养老服务为平台,延伸出文化社交养老、旅居驿站等养老服务的多元化服务集团公司,通过自建和合作旅居基地开展旅居养老服务,目前基地分布在海南、浙江、重新、贵州、北京、河南、内蒙古、山东及澳洲。

3.3.2 新兴业态之二:老年文娱

老年人退休后需要新的兴趣支撑起生活,随着老年人接收信息渠道越来越多元,老年人退休后的兴趣消费也将成为老年人养老产业的重要一环。例如众多大妈大爷喜欢跳的广场舞、老年大学、老年旅游团等等,激发起老年人在兴趣环节的消费活力,将会为养老产业注入新的增长。

老年人在休闲娱乐上的消费潜力不容小觑,未来5-10年内,随着第一代中产退休变老,其娱乐消费值得养老产业的从业者重视。从出国的老年旅游团大规模在免税店购物的场景就可以看出,拥有消费能力的老年人不在少数。

这一代老年人接入互联网,接受信息更为丰富,乐于尝试新鲜事物。目前的老年人接收信息与年轻人相差无几,多数都可以从互联网和社群中获知信息,且这一代老年人能够接收新鲜事物、热衷学习。相较于以往信息获取能力较为闭塞的老年人,新一代老年人更加地乐于尝试他们信任的娱乐和消费项目。从2016年微信公布的数据来看,55岁以上的微信用户使用微信红包的比重达到了64.6%,每月平均发送微信红包次数为25次,与微信的典型用户的28次不相上下。老年人春节发送红包的金额平均为380元,与95后发红包的金额几乎相同。

例如去年获得A轮和B轮融资的“糖豆广场舞”和获得A轮的“99广场舞”,都是以老年人的日常兴趣爱好——广场舞,作为切入点,挖掘老年人的消费潜力。广场舞应用不仅仅教老年人跳广场舞,还组织老年人进行广场舞比赛。同时,通过老年人的社交平台,推出服饰、美妆等和广场舞相关的电商渠道,变现老年人的购买力。

四、养老产业投资重点标的

未来5-10年是我国养老服务行业发展的黄金时期。我们认为,养老产业在未来的5-10年内将快速发展,首当其冲的就是养老服务这一细分行业,原因如下:其一,养老服务需求将在未来5-10年内集中爆发,老龄人口急剧增加,带来增长新引擎;其二,第一代中产阶级即将退休,有消费能力的老年人将成为养老服务的主要消费群体;其三,政策扶持力度加大,从国务院和各部位发布政策文件频次看,加大养老服务业的投入将是大势所趋。

未来居家养老将是主角,我们认为,业绩未来爆发性增长将会出现在居家养老智能设备和远程医疗服务。

4.1双箭股份(002381)- 养老服务增大布局,大健康领域蓄势待发

双箭股份是国内橡胶传送带业内的领导企业,橡胶传送带生产也是公司主营业务。近三年双箭股份主营业务收入保持在9-12亿元之间,毛利率维持在28%以上。2016年2月,双箭股份定增控股北京约基,业务拓宽至物料输送系统设备、技术、方案总包商。

双箭股份于2012年开始布局医疗养老产业,公司于2012年10月新设桐乡和济养老服务投资有限公司。2015年5月,桐乡和济颐养院有限公司投入运营,入住率常年接近满员。和济颐养院主要瞄准的是中高端老年客户群体,是一个结合生活照料、休闲养生和文化娱乐为一体的酒店式养老机构。2016年4月14日,控股子公司上海双箭红日家园投资管理有限公司成立,以此为契机加快推动公司对养老服务产业的投资,开拓养老服务市场,适时抓住养老服务新兴产业的发展机遇,力争在业界树立良好的品牌和标杆。

2016年7月1日,全资子公司上海双箭健康科技有限公司成立,此举旨在发展大健康产业,挖掘潜在投资机会,通过股权投资等方式进一步整合资源,加快公司在医疗服务行业、养老服务行业、健康产品(包含医药、诊疗设备、试剂等)、互联网医疗等大健康产业领域发展,有利于公司能更好把握该行业未来发展的新机遇。

2017年4月,公司剥离子公司北京约基(2016年亏损约5354万元,17年将不对上市公司业绩造成明显拖累。),进一步专注业务转型,苏州养老院项目也于2017年10月28开业,在短短半年时间里,入住率攀升。另外,同年4月,公司认缴上海金浦医疗健康股权投资合伙企业8000万元份额,成为其有限合伙人,借助专业投资团队挖掘行业机会。

双箭股份在2015至2017年动作迅速,转型顺利高效,未来借助资本运作和轻资产的模式,有望成为全国性养老服务的标杆企业。

免责声明:本文来自腾讯新闻客户端自