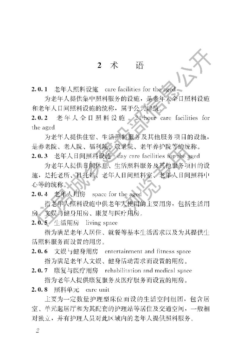
NEWS / 新闻中心
住房城乡建设部关于发布行业标准《老年人照料设施建筑设计标准》的公告

住房城乡建设部关于发布行业标准:《老年人照料设施建筑设计标准》的公告

中华人民共和国住房和城乡建设部

公告2018第36号

        现批准《老年人照料设施建筑设计标准》为行业标准,编号为JGJ450-2018,自2018年10月1日起实施。其中,第4.2.4、5.1.2、5.6.4、5.6.6、6.5.3、7.2.5条为强制性条文,必须严格执行。原国家标准《养老设施建筑设计规范》GB50867-2013和《老年人居住建筑设计规范》GB50340-2016同时废止

        本标准在住房城乡建设部门户网站(http://www.mohurd.gov.cn)公开,并由住房城乡建设部标准定额研究所组织中国建筑工业出版社出版发行。



中华人民共和国住房和城乡建设部
2018年3月30日        


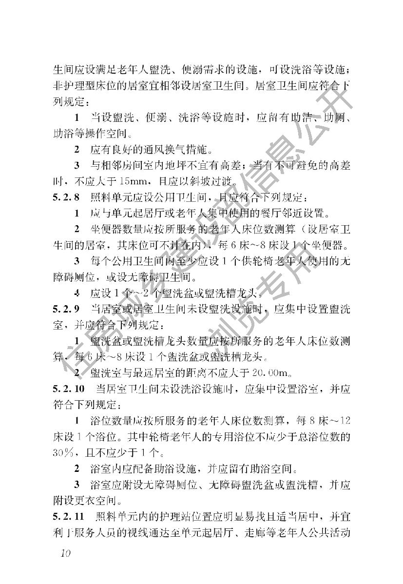
六大强制性条文,其中3条交通、2条居住环境、1条老年人保护

4.2.4 道路系统应保证救护车辆能停靠在建筑的主要出入口,且应与建筑的紧急送医通道相连。

5.1.2 老年人照料设施的老年人居室和老年人休息室不应设置在地下室、半地下室。

5.6.4 二层及以上楼层、地下室、半地下室设置老年人用房时应设电梯,电梯应为无障碍电梯,且至少1台能容纳担架。

5.6.6 老年人使用的楼梯严禁采用弧形楼梯和螺旋楼梯。

6.5.3 老年人照料设施的老年人居室和老年人休息室不应与电梯井道、有噪声振动的设备机房等相邻布置。

7.2.5 散热器、热水辐射供暖分集水器必须有防止烫伤的保护措施。

附件下载: